
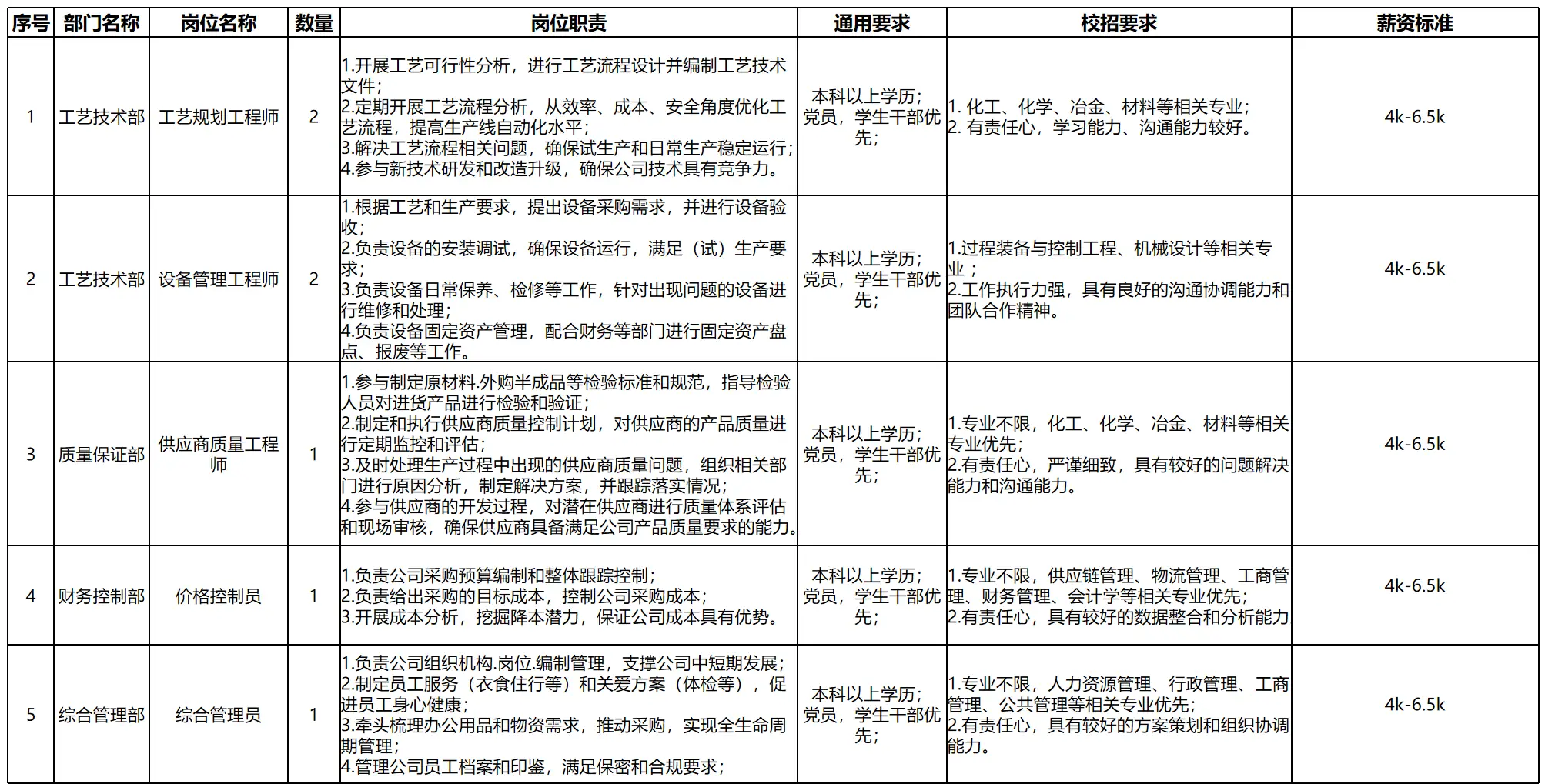
|
|
| |
在全球绿色发展的澎湃浪潮中,新能源产业如旭日东升,蓬勃而起。2024年,中国新能源汽车销量飙升至1286万台,市场占比高达46%,同时,新能源电池回收需求日益增大,预计新能源电池回收行业规模将突破千亿级别,新能源电池回收和利用,正成为一片充满无限可能的蓝海,亟待有志之士投身其中,共绘宏伟蓝图。
2024年,富奥天奇新能源科技(长春)有限公司(以下简称“富奥天奇”),在这片蓝海中破浪启航。公司由富奥股份(一汽集团参股企业)与天奇股份(民营上市公司)合资组建,是一家专注于新能源电池回收再利用及无害化处理的高新技术企业,致力于在环保领域书写新的篇章。
公司选址长春宽城区,全力打造的3万吨磷酸铁锂电池处理工厂,正稳步推进,预计2026年下半年正式投产,届时,富奥天奇将成为东北三省首家再利用白名单企业。同时,作为一汽集团指定的集团内再利用回收企业,公司肩负着一汽集团新能源电池回收再利用的主体责任。
富奥天奇聚焦磷酸铁锂湿法提炼技术,致力于解决电池全生命周期管理的“最后一公里”问题。依托合作方的强大优势,与多家头部车企、厂商深度合作,构建起互利共赢的产业新生态,引领行业发展潮流。
富奥天奇诚挚地向广大有志于新能源回收事业的人才发出邀请:在这里,您将感受到人性化的管理氛围,享受高薪与优厚福利;新人也能迅速融入核心业务,尽情施展才华,与企业携手共进,共同成长。
福利待遇
1.薪资待遇:月薪4-6.5K,另有年终奖、绩效奖金、项目奖金等。
2.福利保障:五险一金齐全(另有补充医疗保险+企业年金正在开户),有带薪年假、病假、婚假、产假等法定假期,享受每年免费健康体检。
3.团队氛围:秉持“创新、协作、绿色、共享”的企业文化,团队年轻有活力。定期组织团建、技术交流、公益活动等,丰富业余生活。
应聘方式
请将个人简历发送至招聘专用邮箱:HR@fawer-tq.com,邮件主题“应聘岗位 +姓名 + 联系电话”。
加入富奥天奇,您将深度参与新能源电池回收行业的先锋的建设,实现职业梦想,共同开启绿色未来的崭新篇章!